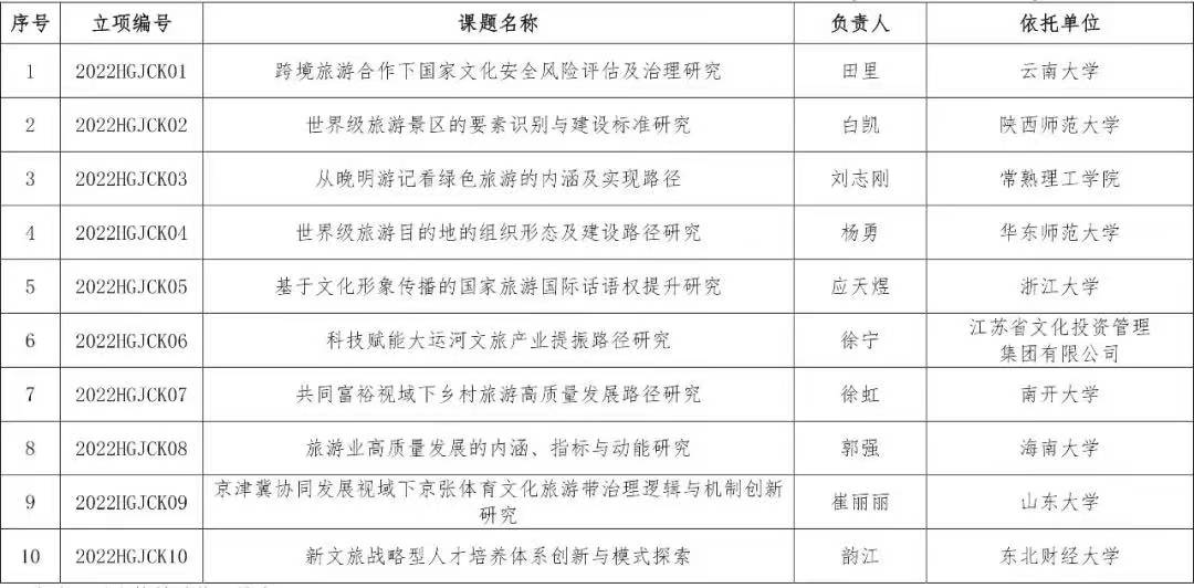
4月23日上午,由中国旅游研究院主办、携程集团协办的2022中国旅游科学年会在京召开。文化和旅游部党组书记、部长胡和平博士出席会议并讲话。会上公布了“2022年文化和旅游宏观决策课题立项名单”。公司教师荣获1项重点、1项一般课题立项,层次立项数在全国与浙江大学并列第一。其中,郭强经理团队申报的课题《旅游业高质量发展的内涵,指标与动能研究》获得重点项目立项,童昀老师团队申报的课题《“双碳”目标对旅游业高质量发展的赋能机制与实验路径研究》获得一般项目立项。
本次年会上,郭强经理还应邀参加了本次会议“现代旅游业与人才发展”专题的对话活动,并做了自贸港“双融合”高素质旅游人才培养体系的报告。

备注:以上按姓氏笔划排序
来源 | 中国旅游研究院(文化和旅游部数据中心)

备注:以上按姓氏笔划排序
来源 | 中国旅游研究院(文化和旅游部数据中心)

郭强经理报告发言
撰稿:王冰 审核:何彪